English
Español
Português
русский
Français
日本語
Deutsch
tiếng Việt
Italiano
Nederlands
ภาษาไทย
Polski
한국어
Svenska
magyar
Malay
বাংলা ভাষার
Dansk
Suomi
हिन्दी
Pilipino
Türkçe
Gaeilge
العربية
Indonesia
Norsk
تمل
český
ελληνικά
український
Javanese
فارسی
தமிழ்
తెలుగు
नेपाली
Burmese
български
ລາວ
Latine
Қазақша
Euskal
Azərbaycan
Slovenský jazyk
Македонски
Lietuvos
Eesti Keel
Română
Slovenski
मराठी
Srpski језик
Značilnosti izdelka
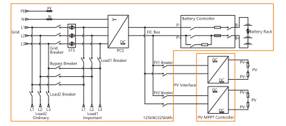
1. Visoka gostota moči, visoka integracija in kompaktna velikost
z enostavno namestitvijo;
2. Podpira fotonapetostni enosmerni dostop in konfigurira MPPT
krmilniki, ki tvorijo DC-sklopljeno PV-ESS mikromrežo;
3.4G in Wi-Fi spletno inteligentno spremljanje, ki omogoča
pregledi na daljavo in zmanjšanje ročnih opravil na kraju samem;
4. Uvajanje na zahtevo z avtomatiziranim delovanjem
in preklapljanje izven omrežja med rezanjem na vrhuncu in v nižini
polnjenje, ki podpira integriran nadzor BMS, PCS in
EMS sistemi z več zaščitami;
5. Vključuje standardno obremenitev, električno omrežje, PV dostopno vezje
odklopniki in obvodna stikala, ki tvorijo integrirano
distribucija sistema z zasnovo All-in-One;
6.Vključuje vgrajen STS in upravljanje z energijo
sistem s preklopnim časom manj kot 20 milisekund
med več viri energije;
7. Podpira vzporedno delovanje 1+1.

|
Specifikacije |
|||
| Modeli | ESTS100-200kWh-400-A | ESTS125-225kWh-400-A | |
|
Parametri DC baterije |
Vrsta celice | LFP 280Ah | LFP 314Ah |
| Zmogljivost paketa in konfiguracija | 14,336 kWh/1P16S | 16.077kWh/1P16S | |
| Kapaciteta baterije in količina paketa | 200kWh/14 | 225kWh/14 | |
| Razpon napetosti baterije | 627V ~ 806V | ||
| Nazivna C-stopnja polnjenja/praznjenja in tok | 0,5C, 140A | 0,5C, 157A | |
| Indeks cikla | 8000cls(0,5P,25±2℃,@70%SOH) | ||
| Točke za spremljanje temperature | 112 | ||
|
PV parametri strani DC (izhodna stran MPPT) |
Največja vhodna moč | 200kW | |
| Največji vhodni tok | 320A | ||
| Napetostno območje/napetost sistemskega vodila | 650V ~ 800V | ||
| Vhodno stikalo | 2 kosa 250A/1000Vdc/2P, 2P/250A/1000Vdc/2P, kar ustreza krmilni enoti 2 PVMPPT |
||
|
PCS, povezan z mrežo Parametri strani AC |
AC nazivna moč | 100kW | 125kW |
| AC največja moč | 110kW | 137,5 kW | |
| Nazivni tok | 152A | 190A | |
| THDi | <3 % | ||
| DC komponenta | <0,5 %lpn | ||
| Vrsta mreže | 3W+N+PE | ||
| Območje napetosti | 360VAC~440VAC | ||
| Frekvenčno območje | 45~55Hz/55~65Hz | ||
| Faktor moči | -1~1 | ||
|
Otočni PCS Parametri strani AC |
Nazivna izhodna moč | 100kW | 125kW |
| Največja enofazna izhodna moč | 60kW | ||
| Nazivna izhodna napetost | 400V | ||
| Nazivna izhodna frekvenca | 50/60Hz | ||
| THDu | <3 % | ||
| Preobremenitvena zmogljivost | 110 % 10 minut | ||
|
Prenos Grid-Islanding konfiguracijo stikalne naprave |
Vzdrževalno bypass stikalo | 250A/400Vac | |
| Stikalo za obremenitev | 250A/400Vac | ||
| Mrežno stikalo | 400A/400Vac | ||
| STS | 305A/200kW | ||
| Preklopni čas | <20 ms | ||
|
Sistemski parametri |
Največja učinkovitost sistema | ≥90 % | |
| Delovna temperatura | -30~55℃-30~55℃ (zmanjšanje nad 40 °C) | ||
| Relativna vlažnost | 0~95% RH, brez kondenzacije | ||
| Dimenzije (D*D*V) | 1600×1050×2050 mm | ||
| Teža | 2300 kg | ||
| IPgrade | IP54 IP54 (Celoten stroj) | ||
| Hrup | <70 dB | ||
| Vrsta omrežne povezave | 4G/WiFi/4G/WiFi/Etherlink | ||
| Požarna zaščita | Aerosol | ||
| Zaslon LCD | |||